
一、定义
快速检测系列为半定量检测产品,检测结果为区间值,所以不存在精确度、准确度等概念,灵敏度为最低检测限。
广泛应用于城市供水、食品饮料、环境、医疗、化学、制药、热电、造纸、养殖、生物工程、发酵工艺、纺织印染、石油化工、水处理等领域的水质现场快速检测。
二、基本特点
1、能够在相对短的时间内对指标进行检测并读取数据。
2、操作简单,无需其他配件。
3、携带方便,适合现场检测。
4、价格便宜。
三、产品参数
品 牌:陆恒
检测范围:任何硬度
检测次数:25-40次/盒
保存条件:常温,阴凉干燥处
四、使用说明
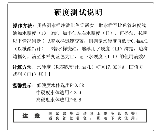
测试方法:用待测水样冲洗比色管两次,取水样至比色管刻度线,滴加水硬度(I) 8滴,加半勺左右水硬度(Ⅱ),再摇匀,按照以下情况判断∶ A若水样迅速变蓝,则判定水硬度值低于0.4mg/L(以碳酸钙计); B若水样变红,继续用水硬度(Ⅲ)滴定,边滴边摇匀,滴至水样变蓝色为止,记下水硬度(III)的使用滴数A。
计算方法:水硬度(以碳酸钙计.mg/L)=F×17.86×A 【F值见试剂(III)瓶上】
温馨提示:低硬度水体选用F=0.58
中硬度水体选用F=2.9
高硬度水体选用F=5.8
五、注意事项
1、待测液体要求是无色或浅色,有颜色的液体需脱色处理后才能检测(溶液脱色:活性炭吸附法或者稀释法)。
2、待测液体比较浑浊的应静置一段时间后取清澈部分做检测。
3、待测液体的氨氮应在规定值内,超过范围的应事先调节。
4、必须在规定时间内完成比色,超过规定时间检测结果无效。
5、待测液体浓度超出检测量程范围的应用蒸馏水稀释后再检测。


快速检测
LH试剂盒系列
产品名称 | 测量范围 | 检测次数 |
COD检测试剂盒 | 0-2-4-6-8mg/L | 50次/盒 |
0-15-30-40-60-100mg/L | ||
0-30-60-120-200-≥250mg/L | ||
氨氮检测试剂盒 | 0.01-0.05-0.1-0.2-0.4-0.6-0.8-1.0mg/L | 25次/盒 |
总氮检测试剂盒 | 0-1-2-5-10-20mg/L | 50次/盒 |
0-5-10-25-50-100mg/L | ||
磷检测试剂盒 | 0.05-0.1-0.2-0.3-0.4-0.5-0.7-1.0mg/L | 25次/盒 |
氟检测试剂盒 | 0-0.1-0.2-0.3-0.5-0.7-1.0-1.5mg/L | 50次/盒 |
六价铬检测试剂盒 | 0.05-0.1-0.2-0.3-0.4-0.6-0.8-1.0mg/L | 25次/盒 |
总铬检测试剂盒 | 0.05-0.1-0.3-0.5-0.7-1.0mg/L | 50次/盒 |
铝检测试剂盒 | 0-0.01-0.02-0.04-0.06-0.1-0.15-0.2mg/L | 50次/盒 |
锌检测试剂盒 | 0-0.1-0.2-0.5-1.0-2-5mg/L | 50次/盒 |
锰检测试剂盒 | 0.1-0.5-1.0-2.0-5.0-10.0mg/L | 25次/盒 |
镍检测试剂盒 | 0-0.05-0.1-0.2-0.3-0.4mg/L | 25次/盒 |
氯离子检测试剂盒 | 20-400mg/L | 50次/盒 |
铜检测试剂盒 | 0.2-0.4-1.0-2.0-3.0-5.0mg/L | 25次/盒 |
总铁检测试剂盒 | 0.05-0.1-0.2-0.3-0.4-0.6-0.8-1.0mg/L | 25次/盒 |
银检测试剂盒 | 0-0.05-0.1-0.2-0.3-0.5mg/L | 50次/盒 |
铅检测试剂盒 | 0.2-0.5-0.8-1.0mg/L | 50次/盒 |
DPD臭氧检测试剂盒 | 0.05-0.1-0.2-0.3-0.4-0.5-0.7-1.0mg/L | 50次/盒 |
DPD余氯检测试剂盒 | 0.05-0.1-0.2-0.3-0.4-0.5-0.7-1.0mg/L | 50次/盒 |
0.1-0.2-0.4-0.6-0.8-1.0-1.5-2.0mg/L | 50次/盒 | |
DPD总氯检测试剂盒 | 0.05-0.1-0.2-0.3-0.4-0.5-0.7-1.0mg/L | 50次/盒 |
0.1-0.2-0.5-1-2-5-10mg/L | ||
尿素检测试剂盒 | 0.5-1.0-1.5-2.0-2.5-3.5-5.0-8.0mg/L | 20次/盒 |
氰化物检测试剂盒 | 0.005-0.01-0.05-0.1-0.2-0.5mg/L | 50次/盒 |
软水硬度检测试剂盒 | 0.4-20mg/L | 50次/盒 |
亚硝酸盐检测试剂盒 | 0.01-0.03-0.05-0.1-0.2-0.3-0.4-0.5mg/L | 35次/盒 |
二氧化氯检测试剂盒 | 0.05-0.1-0.2-0.3-0.5-0.8-1.4-2.0mg/L | 25次/盒 |
磷酸盐试剂盒 | 1-3-5-7-10-20mg/L | 100次/盒 |
硫化物检测试剂盒 | 0.02-0.05-0.1-0.2-0.4-0.5-0.6-0.8mg/L | 30次/盒 |
挥发酚检测试剂盒 | 0-0.1-0.3-0.5-1-2-3-5mg/L | 30次/盒 |
总碱度检测试剂盒 | 10-200mg/L | 50次/盒 |
100-2000mg/L | ||
总硬度检测试剂盒 | 10-200mg/L | 50次/盒 |
30-600mg/L | ||
水产养殖试剂套装 | pH:4-10pH | 100次/盒 |
氨氮:0-1.8mg/L | 50次/盒 | |
硫化物:0.2mg/L | ||
溶解氧:0-10mg/L | ||
亚硝酸盐:0.01-1mg/L | ||
重金属检测试剂盒 | 铅:0-1mg/L | 20次/盒 |
镉:0-0.5mg/L | ||
汞:0-0.5mg/L |
温馨提示:其他规格、项目可按要求定制
快速检测
产品名称 | 测量范围 | 检测次数 |
pH测试盒 | 6.5-6.8-7.00-7.2-7.4-7.6-7.8-8.0-8.2-8.4-8.6-8.8-9.0-9.2-9.5pH | 50次/盒 |
氨氮测试盒 | 0.2-0.4-0.6-0.9-1.2-1.5-2-3-5-8-15mg/L | 50次/盒 |
钙测试盒 | 任何钙硬度 | 25-40次/盒 |
磷酸盐测试盒 | 0.05-0.15-0.25-0.5-0.75-1mg/L | 25次/盒 |
六价铬检测试剂盒 | 0.01-0.025-0.05-0.1-0.25-0.5-0.75-1mg/L | 25次/盒 |
锰测试盒 | 0.1-0.5-1-2-3-4mg/L | 15次/盒 |
镍测试盒 | 0.05-0.1-0.25-0.5-0.75-1-1.5-2mg/L | 25次/盒 |
溶解氧测试盒 | 1-2-3-4-5-6-7-8-9-10mg/L | 50次/盒 |
铜测试盒 | 0.05-0.1-0.25-0.5-0.75-1-1.5-2mg/L | 25次/盒 |
亚硝酸盐测试盒 | 0.005-0.01-0.05-0.1-0.15-0.2-0.25-0.3mg/L | 50次/盒 |
余氯测试盒 | 0.025-0.05-0.075-0.15-0.3-0.5-0.7-1mg/L | 40次/盒 |
总铁测试盒 | 0.1-0.2-0.3-0.5-1-1.5-2-3mg/L | 25次/盒 |
总硬度测试盒 | 任何硬度 | 25-40次/盒 |
温馨提示:其他规格、项目可按要求定制


客服1